Texas Instruments bq25071評価モジュール(EVM)

Texas Instruments bq25071評価モジュール(EVM)は、幅広い携帯用アプリケーションで使用されるシングルセルLiFePO4バッテリ駆動システム向けのQFNパッケージに収められた1Aシングル入力シングルセルリニアバッテリ充電器ソリューションを評価するための完全な充電器モジュールです。

特徴

  • 外付けレジスタとデジタル入力ピンを介したプログラマブルなバッテリ充電電流
  • アダプタの入力動作範囲3.75V~10.2V
  • 充電をLEDで表示
  • 重要な信号をテストするためのテストポイントが使用可能

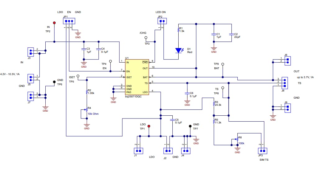
回路図

回路図 - Texas Instruments bq25071評価モジュール(EVM)
公開: 2019-10-17 | 更新済み: 2025-03-11