Texas Instruments bq25123バッテリ充電管理ソリューション
Texas Instruments bq25123バッテリ充電管理ソリューションは、高度集積バッテリ充電管理ICで、ウェアラブルデバイスの共通機能の大半が組み込まれています。これらの機能には、リニア充電器、安定化出力、負荷スイッチ、タイマーでの手動リセット、バッテリ電圧モニターがあります。統合バックコンバータは、高効率、低IQスイッチャで、最低10μA負荷電流まで軽負荷効率を延長できるDCS-Control™が採用されています。動作およびシャットダウン中の低消費電流によって、最大バッテリ寿命が可能です。デバイスは、5mA~300mAの充電電流に対応しています。入力電流制限、充電電流、降圧型コンバータ出力電圧、LDO出力電圧、その他のパラメータは、I2Cインターフェイスを介してプログラム可能です。このバッテリは、三相(プリ充電、定電流、定電圧)が備わった標準のリチウムイオン充電特性を使用して充電されます。電圧ベースのJEITA互換バッテリ・パック・サーミスタ監視入力(TS)が搭載されており、バッテリの温度を監視して自動的に充電パラメータを変更し、バッテリが安全な温度範囲外の充電を防止します。充電器は、5V USB入力向けに最適化されており、ライン過渡に耐える20V許容差が備わっています。バックコンバータは、入力またはバッテリで駆動します。バッテリ専用モードの場合、最高4.65Vまでのバッテリで駆動できます。
Texas Instruments bq25123に搭載されている負荷スイッチの設定を行い、使用頻度の低い機器の接続を切断することによってシステムを最適化できます。タイマーを使用した手動リセットによって、ウェイクまたはリセット最適化のための複数の構成オプションが実現します。シンプルな電圧ベースのモニターによって、プログラミングされたV(BATREG)を60%~100%まで2%刻みでホストにバッテリレベル情報を提供します。
特徴
- 充電と充電の間のシステム動作時間を増大
- 構成式300mAバックレギュレータ
- バックコンバータを有効にした場合(負荷なし)に700nA (標準) Iq
- 負荷スイッチを構成可能、または100mA LDO出力
- 高速充電用の最大300mAまでの充電電流
- 0.5%精度のバッテリ電圧調整(10mVステップにおいて3.6V~4.65Vで構成可能)
- 最小500uAの構成可能な終端電流
- 簡易電圧ベースのバッテリモニター
- フットプリントが小さい高度集積ソリューション
- 2.5mm×2.5mm WCSPパッケージ、および最小クラスのソリューションのための外付け部品6個
- 調整式タイマが搭載されたプッシュボタンによるウェイクアップおよびリセット
- システムに電力を供給してバッテリを充電するためのパワーパス管理
- 電力経路管理によって、最長クラスの貯蔵寿命のためにバッテリの自己消費電流を50nA未満に抑える集荷モードを実現
- バッテリ充電器は3.4V~5.5VIN(5.5V OVP / 20V許容)で動作
- 入力電流制限、充電電流、終端電流、状態出力用の専用ピン
- I2C通信制御
- 充電電圧と電流
- 端子閾値
- 入力電流制限
- VINDPM閾値
- タイマーオプション
- 負荷スイッチ制御
- 故障および状態の割り込み用制御
- システム出力電圧調整
- LDO出力電圧調整
アプリケーション
- スマートウォッチとその他のウェアラブルデバイス
- フィットネスアクセサリ
- ヘルスモニタリング用医療アクセサリ
- 再充電可能な玩具
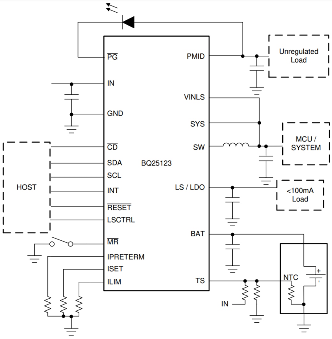
簡略図
公開: 2021-06-25
| 更新済み: 2022-03-11
