TI CDCDB803はDB800ZL派生バッファで、DB800ZL仕様でのシステム・パラメータに適合または超過しており、 DB2000Q仕様でのパラメータにも適合または超過しています。
CDCDB803クロックバッファは、6mm × 6mm、48ピンVQFNパッケージに格納されています。
特徴
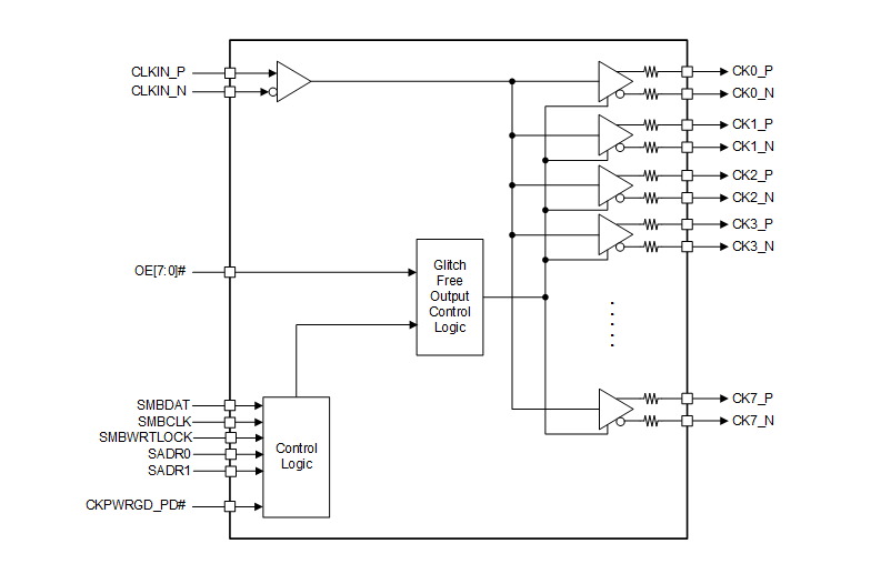
- 8つのLP-HCSL出力(集積85Ω(デフォルト)または100Ω差動出力端子をプログラミング可能)
- 8個のハードウェア出力イネーブル(OE#)制御
- PCIe Gen5フィルタ後の付加位相ジッタ最大25fs RMS未満
- DB2000Qフィルタ後の付加位相ジッタ最大38fs RMS未満
- PCIe Gen 4およびGen 5の共通クロック(CC)および個別リファレンス(IR)アーキテクチャをサポート
- 拡散スペクトラム互換
- 出力と出力のスキュー:50ps未満
- 入力対出力遅延:3ns未満
- フェイルセーフ入力
- プログラマブル出力スルーレート制御
- 9の選択可能なSMBusアドレス
- 3.3VコアおよびIO電源電圧
- ハードウェア制御されている低消費電力モード(PD#)
- 最大72mAの電流消費
- 6mm × 6mm、48ピンVQFNパッケージ
アプリケーション
- マイクロサーバーとタワーサーバー
- ストレージエリアネットワーク、ホストバスアダプタカード
- ネットワーク・アタッチト・ストレージ
- ハードウエアアクセラレータ
- ラックサーバー
システム図
機能ブロック図
公開: 2021-10-08
| 更新済み: 2023-12-18

