Texas Instruments DP83TC811R-Q1車載用イーサネットトランシーバ
Texas Instruments DP83TC811R-Q1低消費電力自動PHYTER™ 100BASE-T1車載用イーサネット・トランシーバは、非シールド・シングルツイストペアケーブルを介してデータを送受信する上で必要なすべての物理層機能を提供します。DP83TC811R-Q1は、xMII柔軟性が備わっているMII、RMIIに対応、RGMII MACインターフェイスをサポートしています。リアルタイム・モニタリングツール、デバッグツール、テストモードの豊富なリストが、同梱の診断ツールキットに付属しています。また、このキットには、静電放電(ESD)モニタリング・ツールが含まれており、xMIIとMDIの両方でESDイベントをカウントできます。また、ESDモニタリングツールは、リアルタイムモニタリングを実現しているプログラマブル割り込みも適用します。擬似ランダムバイナリシーケンス(PRBS)フレーム生成ツールは、MACを使用せずにデータの送受信を行います。また、内部ループバックとの互換性が完全にあります。DP83TC811R-Q1は、6mm×6mm、36ピンVQFNウェッタブル・フランク・パッケージでご用意があります。
特徴
- 100BASE-T1 – IEEE 802.3bw準拠
- オープンアライアンス認定
- BroadR-Reachおよび100BASE-T1 PHYとの相互運用性
- 車載アプリケーション向けAEC-Q100認定:
- デバイス温度グレード1: –40°C~125°Cの動作周囲温度
- デバイスHBM ESD分類レベル3A
- デバイスCDM ESD分類レベルC5(Pin 5を除くすべてのピンが対象)
- デバイスCDM ESD分類レベルC5(Pin 5対象)
- デバイスIEC61000-4-2 ESD分類レベル4(ピン12および13): ±8kV接触放電
- MACインターフェイス: MII、RMII、RGMII
- IEEE 1588 SFDサポート
- VQFN、ウェッタブル・フランク・パッケージング
- AVB/TSNの低送信および受信レイテンシ
- 低アクティブ消費電力動作
- 構成可能I/O電圧: 3.3V、2.5V、1.8V
- 節電機能:
- スリープ、スタンバイ、無効化
- ウェイクオンLAN(WoL)
- 診断ツールキット
- 信号品質指標(SQI)
- 時間領域リフレクトメトリ(TDR)
- 静電放電センサ
- 電圧センサ
- 温度センサ
- PRBS内蔵自己テスト機能
アプリケーション
- バックボーン・ネットワーク
- ゲートウェイとボディコントロール
- テレマティクス
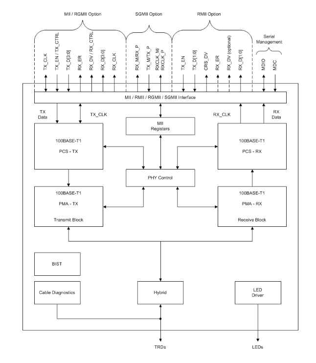
DP83TC811R-Q1のブロック図
公開: 2018-04-13
| 更新済み: 2022-11-29
