 |
|
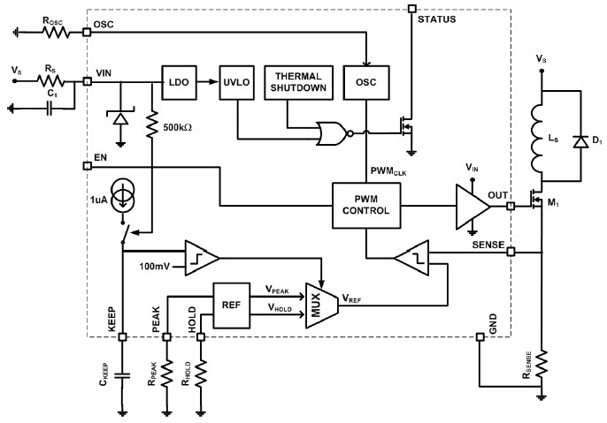
TI DRV110省電力ソレノイドコントローラTexas Instruments DRV110省電力ソレノイドコントローラは、ソレノイド用のPWM電流コントローラです。TI DRV110は、電力消費を低減するために、適切に制御された波派で電流を調整するように設計されています。ソレノイド電流は、バルブやリレーの開口部を確保するために、高速ランプアップされています。ソレノイド電流は、正確な動作を確実にするために初回のランピング後にピーク値で維持され、その後で熱による問題を避けるためにより低いホールドレベルまで低減されて電力消費を抑えます。
ピーク電流の持続時間は、外部のコンデンサで設定されます。電流ランプピークとホールドレベル、およびPWM周波数は、外部コンデンサで独自に設定できます。DRV110ソレノイドコントローラはそれ自体の供給をVIN~15Vで制限し、外部スイッチングデバイスのゲート駆動電圧でもあります。
|
特徴 - ソレノイド電流を制御するPWMで、外部MOSFETを駆動
- アクティブ化を保証するソレノイド電流の高速ランプアップ
- ソレノイド電流はより低い電力と熱消費のためにホールドモードで削減
- ピーク電流をランプし、ピーク電流で時間を保ち、電流とPWMクロック周波数をホールドすることは、外部設定で可能です。また、外付け部品なしで公称値で動作させることができます。
- 内部供給電圧制御
- 動作温度範囲: -40°C~105°C
アプリケーション - 電気機械ドライバ: ソレノイド、バルブ、リレー
- 白物家電
- 輸送
- ソーラー
|
|
|
 |
公開: 2012-06-07
| 更新済み: 2022-03-11