Texas Instruments INA-DDF-EVM評価モジュール

Texas Instruments INA-DDF-EVM評価モジュールは、さまざまな計装アンプと互換性を持つように設計され、DDFパッケージに封止されています。TI INA-DDF-EVM評価モジュールは、単一電源および両電源構成の両方でデバイスの性能を評価します。EVMにより、表面実装テスト・ポイント、リファレンス電圧源の柔軟性、便利な入力と出力フィルタリングを備えたノードに簡単にアクセスできます。

特徴

  • 表面実装のテストポイントを持つノードへの容易なアクセス
  • 基準電圧源の柔軟性
  • 便利な入力および出力フィルタ

PCBレイアウト

Texas Instruments INA-DDF-EVM評価モジュール

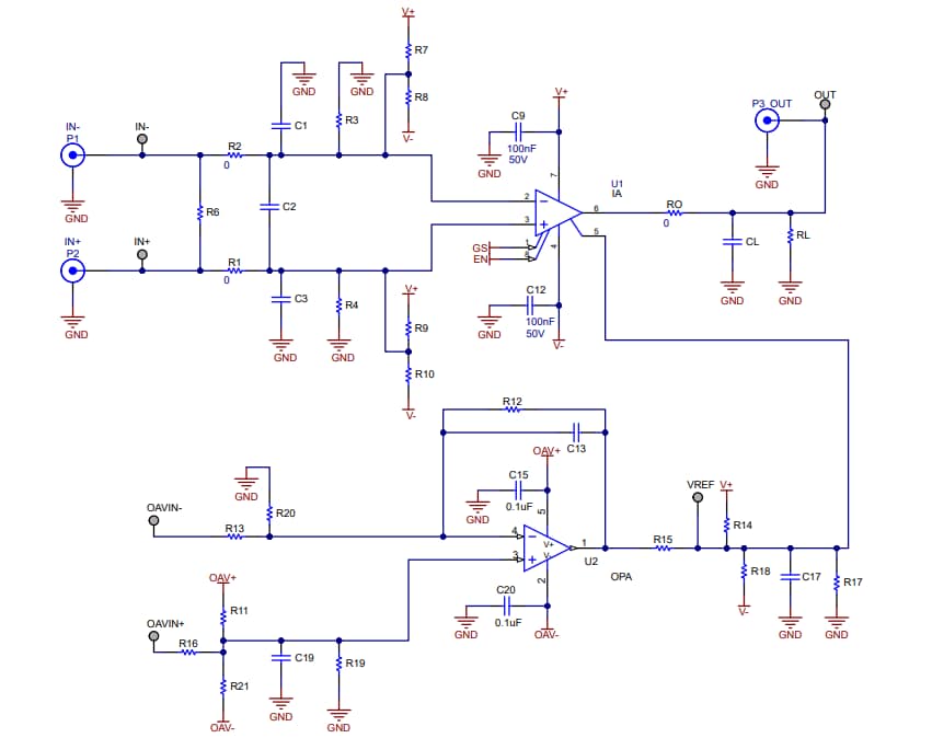
回路図

回路図 - Texas Instruments INA-DDF-EVM評価モジュール
公開: 2022-12-07 | 更新済み: 2025-03-05