正確に一マッチングされている集積抵抗器によって、入力コモンモード範囲全体での高、92dB(G = 1)コモンモード除去が実現しています。単体の外付けレジスタによって、1~10,000の任意のゲインが設定されます。Texas Instruments INA849の電流帰還トポロジは、非常に小さな高速移動信号を対象に、より高い利得での広い帯域幅を実現しています。例えば、デバイスは、G = 100および28MHzで8MHzの帯域幅を実現しており、高速0.4µsセトリング時間(0.01%)が備わっていて、高解像度アナログ・デジタル・コンバータ(ADC)の直接駆動を目的としています。
特徴
- 超低ノイズ(1nV/√Hz入力電圧ノイズ(標準))
- 高精度スーパーベータ入力性能
- ±35µV(最高)低オフセット電圧
- 0.4µV/°C(最高)低オフセット電圧ドリフト
- 20nA(最大)低入力バイアス電流
- G = 1(最大)の低利得ドリフトで5ppm/°C
- 28MHz (G = 1)、8MHz (G = 100) 帯域幅
- 35V/µsスルーレート
- 最大利得コモンモード除去のための120dB(最小)
- 電源範囲
- 8V~36V単供給
- ±4V~±18Vデュアル供給
- –40°C~+125°Cに指定されている温度範囲
- 8ピンSOICパッケージ
アプリケーション
- アナログ入力モード
- マイクロフォン・プリアンプ
- 流量トランスミッタ
- バッテリ試験
- LCDテスト
- 心電図(ECG)
- 手術用機器
- プロセス解析(ph、ガス、濃度、力、湿度)
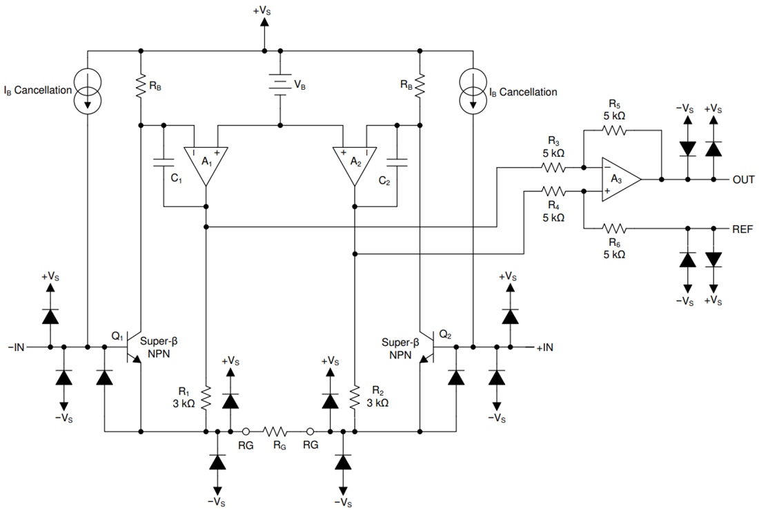
機能ブロック図
公開: 2021-01-19
| 更新済み: 2022-03-11

