Texas Instruments ISO6521REUEVM 評価モジュール

Texas InstrumentsISO6521REUEVM評価モジュールは、8ピン DFN パッケージのデュアルチャネルISO6521機能アイソレータを評価するように設計されています。ISO6521REUEVMは追加のフットプリントを提供し、ユーザーがコンポーネントを柔軟に追加してさまざまな代表的なアプリケーションをテストできるようにします。

TI ISO6521REUEVM評価モジュールは、最小限の外付け部品でデバイスを評価できる複数のテストポイントを備えています。

特徴

  • VCC1 および VCC2 の電源電圧範囲は、1.71V~1.89V、および2.25V~5.5Vです。
  • 迅速なデバイス評価を可能にする複数のテストポイントと接続ヘッダ
  • 消費電流が小さい
  • 複数のテスト構成を可能にする電源ピン上の追加のバイパスコンデンサのフットプリント

キット内容

  • ISO6521 アイソレータ
  • 各デバイスピンのオンボードテストポイントと接続
  • 電源バイパスコンデンサ

基本的なEVM動作

ブロック図 - Texas Instruments ISO6521REUEVM 評価モジュール

レイアウト

Texas Instruments ISO6521REUEVM 評価モジュール

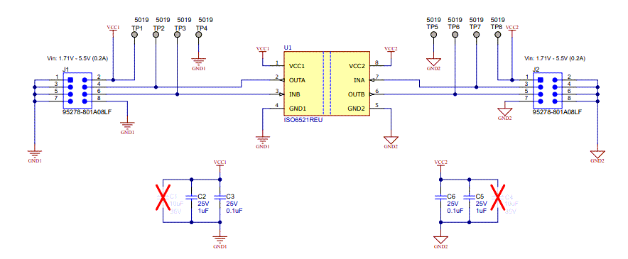
回路図

回路図 - Texas Instruments ISO6521REUEVM 評価モジュール
公開: 2023-11-02 | 更新済み: 2024-01-30