![]() | |||||||||||||||
Texas Instruments LM25118バックブーストコントローラTexas InstrumentsLM25118広電圧範囲バックブースト・スイッチング・レギュレータ・コントローラは、最低限の外部部品を使用し、高性能で高コスト効率のバックブーストレギュレータを実装する際に必要となるすべての機能を特徴としています。バックブーストトポロジーにより、入力電圧が出力電圧よりも低い、または高い場合に出力電圧調整を維持するため、特に車載アプリケーションに最適です。LM25118は、入力電圧が調整出力電圧よりも適度に高い場合にバックレギュレータとして動作し、入力電圧が出力としてバックブーストに徐々に移行します。このデュアルモードにより、バックモードでの最適な変換により広範な入力電圧で調整を維持し、モード移行中に問題のない出力を提供します。この使いやすいコントローラには、高サイドバックMOSFETおよび低サイドブーストMOSFET用のドライバが採用されています。レギュレータの制御には、エミュレーションされた電流ランプを利用した電流モード制御を採用しています。エミュレートされた電流モード制御により、パルス幅モジュール回路のノイズ感度を軽減し、高入力電圧アプリケーションで必要となる非常に小さい負荷サイクルの信頼性のある制御を実現します。その他の保護機能には、電力制限、サーマルシャットダウン、イネーブル入力があります。このデバイスは、熱放散を支援する外側ダイ取付パッドを採用した拡張電力HTSSOP-20パッケージに対応しています。 | |||||||||||||||
|
LM25118バックコントローラの特徴
| |||||||||||||||
| |||||||||||||||
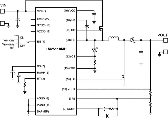
機能図 ![]() | |||||||||||||||
に登録する | |||||||||||||||
公開: 2014-05-08
| 更新済み: 2022-03-11





