Texas Instruments LM27403同期バックコントローラ

Texas Instruments LM27403同期バックコントローラ

Texas Instruments LM27403同期バックコントローラは、高電力密度の負荷変換ポイント(POL)DC-DCレギュレータソリューションにおける優れた効率性を目的とした統合と性能の例外レベルを提供します。レジスタのプログラムが可能な200kHz~1.2MHzのスイッチング周波数および適応デッドタイムを有する統合型の高電流MOSFETゲートドライバは、ソリューションサイズを最適化して変換効率を最大化するための柔軟性を提供します。

高精密性および低出力電圧は、最小30nsの高サイドMOSFET制御可能オンタイムと共に、0.6V、1%精度電圧リファレンスで簡単に得られます。インダクタでの遠隔温度を感知するために、LM27403は、無損失インダクタの直流抵抗(DCR)電流検出と安価な2N3904 BJTを使用して、正確で熱補償の過電流保護(OCP)をサポートしています。

LM27403には、高ゲイン帯域幅エラーアンプとPWM入力電圧フィードフォワードを備えた従来の電圧モード制御ループがあり、補償設計を簡素化してフルライン電圧と負荷電流範囲全体にわたり優れた過渡応答を可能にします。強制PWM(FPWM)動作により、敏感なアプリケーションでEMIを最小にする周波数変動を排除します。オープンドレイン電源正常回路は、電源レールのシーケンスと障害レポートを提供します。

その他の特徴には、自動リカバリ、出力電圧検出、構成可能ソフトスタート、プリバイアス負荷への単調起動、統合型バイアス供給低ドロップアウト(LDO)レギュレータ、外部電源追跡、プログラム可能なライン不足電圧ロックアウト(UVLO)用カスタマイズ可能なヒステレシスで可能な精密性、およびビート周波数に敏感なアプリケーションとマルチレギュレータアプリケーション向け同期機能を備えたプログラム可能なシステムレベルの熱シャットダウン機能があります。LM27403は、4mm x 4mmの熱効果の高いWQFN-24パッケージで、0.5mmピッチで提供されます。

特徴
  • 最大97%の効率性と93%の負荷サイクル
  • 広い入力電圧範囲: 3V~20V
  • 200 kHz~1.2 MHzのスイッチング周波数
  • インダクタ-DCR-ベースの過電流保護は
  • 熱消費を利用
  • 1%フィードバック精度の0.6-Vリファレンス
  • 低VOUT向け最低30-nsオンタイム
  • 適応型デッドタイム制御搭載の統合型高電流MOSFETドライバ
  • 超高速ラインおよび負荷過渡応答
  • 高GBWエラーアンプ
  • PWMラインフィードフォワード
  • 統合型VDDバイアス電源LDOサブレギュレータ
  • プログラム可能なシステムレベルのOTP
  • ヒステリシスで精度有効
  • 周波数同期機能
  • ソフトスタートで単調なプリバイアス起動
  • オープンドレイン電源正常インジケータ
  • 4 mm × 4 mm、WQFN-24 PowerPAD™パッケージ
アプリケーション
  • DC/DCコンバータ
  • 高電力密度POLモジュール
  • 通信インフラ
  • 組み込みコンピューティング、サーバー、ストレージ
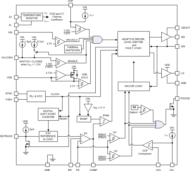
ブロック図
ブロック図

LM27403電流制限/熱デモ

eNewsに登録する
  • Texas Instruments
公開: 2013-12-04 | 更新済み: 2022-03-11