Texas Instruments LM66100EVM評価モジュール
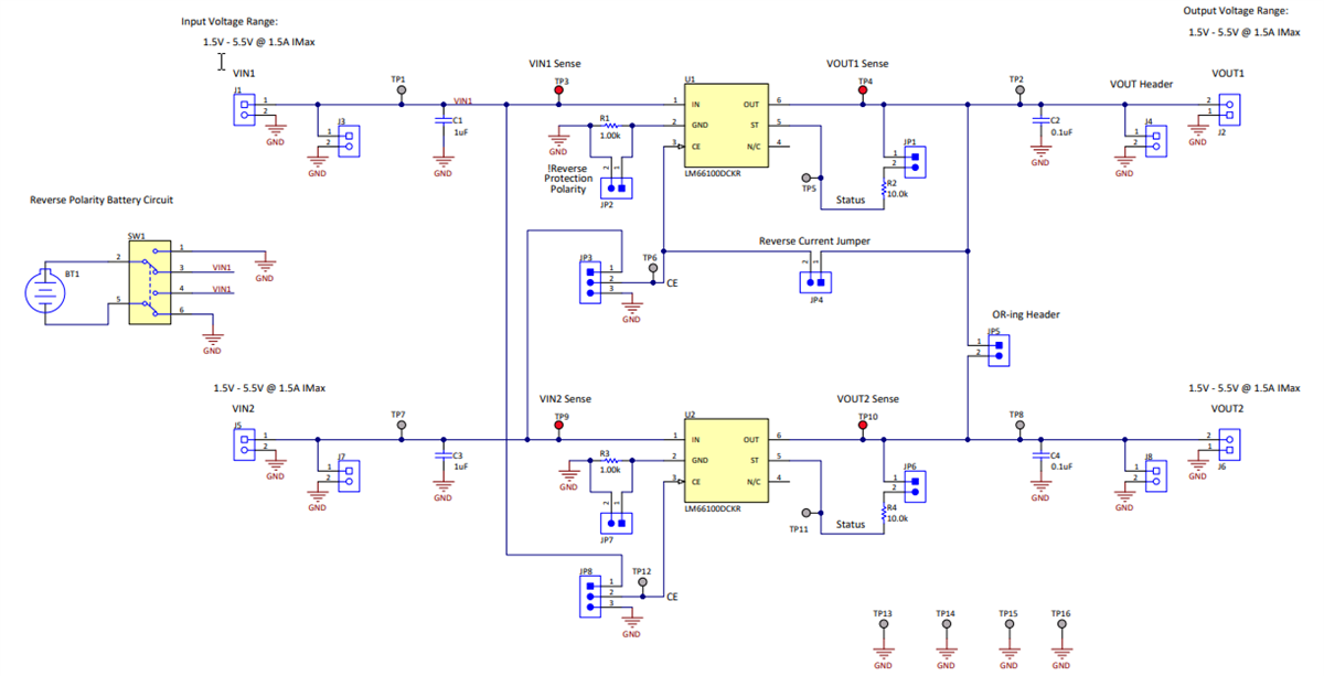
Texas Instruments LM66100EVM評価モジュールは、OR-ing構成を評価する2つの理想ダイオードLM66100が搭載された2層PCBです。LM66100EVMによって、異なる読込条件(0A~1.5A)の下でのさまざまな入力電圧(1.5V~5.5V)が実現します。これによって、被試験デバイスの内部および外部への低抵抗経路が実現しています。テスト・ポイント接続によってLM66100EVMは、正確なRON測定が可能です。LM66100EVMを使用すると、デュアルORingおよび逆極性保護といった構成の評価が可能になります。特徴
- EVM LM66100負荷スイッチの評価が可能
- EVMは、LM66100ロード・スイッチ・デバイスのVIN、VOUT、GND、ST、CEピンへのアクセスを可能にします。
- 入力電流消費
- VIN入力電圧範囲: 1.5V~5.5V
- オンボードCINおよびCOUTコンデンサ
回路図
公開: 2019-04-22
| 更新済み: 2023-08-23
