パワーグッド・フラグと高精度イネーブル機能によって、さまざまなアプリケーションで柔軟性に富んだ使い勝手の良いソリューションが可能になります。TI LMR336x0AP-Q1電圧コンバータは、軽負荷時に自動的にフォールドバックして効率を改善します。保護機能として、サーマル・シャットダウン、入力低電圧誤動作防止、サイクルごとの電流制限およびヒカップ、短絡保護機能が搭載されています。
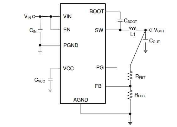
デバイスの統合によってほとんどの外付け部品が不要になっており、シンプルなPCBレイアウト用に設計されたピンアウトが実現しています。LMR336x0AP-Q1は、12ピン3mm × 2mm次世代VQFNパッケージ(ウェッタブルフランク)でご提供しています。
特徴
- –40°C~+125° C、TA温度グレード1での車載アプリケーションを対象としたAEC-Q100認定
- 機能安全システム設計を支援する機能安全能力ドキュメンテーション文書を利用可能
- 頑丈な車載アプリケーション向けに構成済
- 3.8V~36V入力電圧範囲
- 1V~24V出力電圧範囲
- 2A、3A出力電流
- 75mΩ/50mΩRDS-ONパワーMOSFET
- ピーク電流モード制御
- 68nsという短い最小オン時間
- 400kHz、2.1MHz周波数
- 集積補償ネットワーク
- 低EMIおよびスイッチングノイズ
- HotRod™パッケージ
- 並列入力電流パス
- すべての負荷での高い電力変換
- ピーク効率>95%
- 5µAの低シャットダウン自己消費電流
- 25µAの小さい動作自己消費電流
- WEBENCH® Power Designerが搭載されたTPSM41615を使用してカスタム設計を作成する
アプリケーション
- インフォテインメントとクラスタ
- テレマティクス制御装置
簡略図
最小限のコンポーネント例
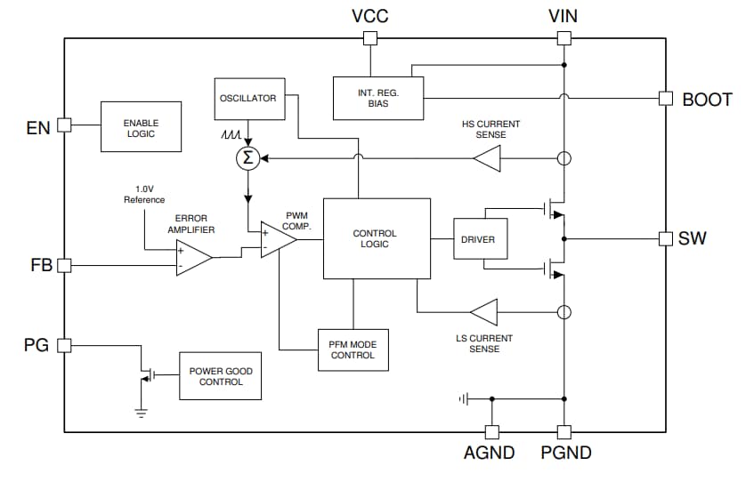
機能ブロック図
公開: 2021-07-21
| 更新済み: 2023-04-03

