Texas Instruments LP8774x-Q1車載用3バックコンバータ
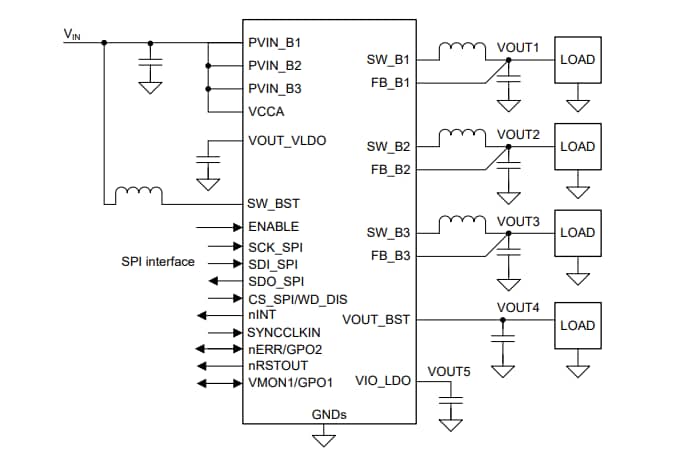
Texas Instruments LP8774x-Q1車載用3バックコンバータは、さまざまな自動車および工業レーダー用途に使用されているAWRおよびIWR MMICのパワーマネジメントの要件に適合する設計です。LP8774x-Q1には、降圧DC/DCコンバータ3個、5Vブーストコンバータ、1.8Vまたは3.3V LDOがあります。このLDOは昇圧コンバータから給電され、xWR I/Oに電源を供給するよう設計されています。一方、SPIシリアルインターフェイスにより、デバイスは信号を管理できます。TI LP8774x-Q1コンバータは、4.4MHz、8.8MHz、または17.6MHzのプログラム可能なスイッチング周波数を提供します。スイッチング周波数が高く、広い周波数範囲にわたってノイズが低いため、パッシブフィルタリングが最小限の、またはパッシブフィルタリング不要のLDOフリーの電源ソリューションを実現できます。これらの特徴により、MMIC RFレールの発熱と過渡セトリングが改善します。LP8774x-Q1は、RF性能を最適化するためにスイッチングクロックを強制的にPWMモードにし、外部クロックと同期させることもできます。LP8774x-Q1は、プログラム可能なスタートアップおよびシャットダウン遅延をサポートし、ENABLE信号に同期してシーケンスを行います。また、このシーケンスには、外部レギュレータ、負荷スイッチ、プロセッサリセットを制御するGPO信号も含まれます。LP87745-Q1のデフォルト設定は、不揮発性メモリ(NVM)にプログラミングされています。LP8774x-Q1は、出力スルーレートを制御し、デバイスの起動時の出力電圧オーバーシュートと突入電流を最小限に抑えます。
特徴
- 以下の結果でAEC-Q100認定済み:
- -40°C~+125°C動作周囲温度のデバイス温度グレード1
- 機能安全に準拠したデバイス
- 機能安全アプリケーション用に開発済
- ASIL-C/SIL-2に準じたISO26262機能安全システム設計の支援に利用できる文書
- 入力電源の過電圧と低電圧の監視
- レギュレータ出力過電圧と低電圧の監視
- 1つの外部レールに対する過電圧と低電圧の監視
- Q&Aウォッチドッグ
- レベルまたはPWMエラー信号モニタ(ESM)
- BISTとCRC
- 入力電圧 公称 3.3V(3V~4Vの範囲)
- 3つの低ノイズ降圧DC/DCコンバータ:
- 出力電圧 0.9V~1.9V、0.8V (BUCK3)、0.82V (BUCK3)
- 3A/ 3A/ 3A最大出力電流
- スイッチング周波数 4.4MHz、8.8MHz、17.6MHz
- 5V 昇圧コンバータ
- 350mA最大出力電流
- 150mA LDO
- 出力電圧1.8Vまたは3.3V
- 出力短絡および過負荷保護
- 入力過電圧保護(OVP)と低電圧ロックアウト(UVLO)
- 温度過昇の警告と保護
- シリアルペリフェラルインターフェイス(SPI)
アプリケーション
- 短および中距離範囲のコーナーレーダー
- 長距離フロントレーダー
- 超短距離レーダー
- 低リップル、低ノイズのアプリケーション
代表的なアプリケーション
公開: 2022-12-21
| 更新済み: 2025-05-15
