Texas Instruments OPAx392 e-trim™オペアンプ
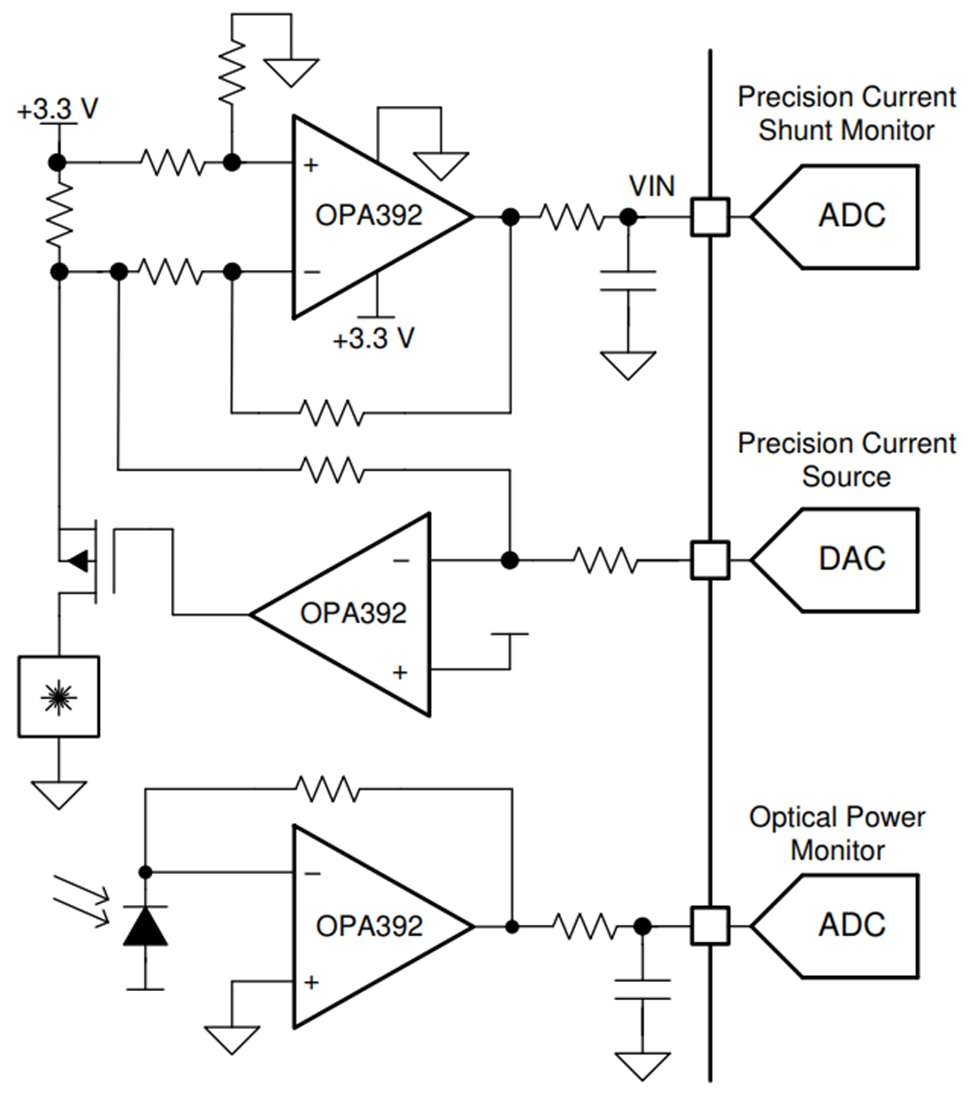
Texas Instruments OPAx392 e-trim™ オペレーショナルアンプ(オペアンプ)は、超低オフセット、オフセットドリフト、入力バイアス電流が特徴で、レール・ツー・レールの入力および出力動作が備わっています。AC性能は、精密なDC精度に加えて、低ノイズおよび高速セトリング過渡応答を目的に最適化されています。これらの機能によってOPAx392は、高精度アナログ・デジタル・コンバータ(ADC)の駆動、または高分解能のデジタル/アナログ・コンバータ(DAC)出力のバッファリングにとって優れた選択となります。OPAx392は、TIのe-trimオペアンプ技術が特徴で、入力チョッピングまたは自動ゼロ技術を必要とせずに、超低オフセット電圧とオフセット電圧ドリフトを達成できます。この技術によって、センサ入力あるいはフォトダイオード電流-電圧計測での超小入力バイアス電流が実現するため、光モジュールまたは医療機器の高性能トランスインピーダンス段を作成できます。
特徴
- ±10µV(最高)低オフセット電圧
- ±0.18µV/°C低ドリフト
- 10fA小入力バイアス電流
- 4.4nV/√Hz @ 10kHz低ノイズ
- 2µVPP(0.1Hz~10Hz)低1/fノイズ
- 1.7V~5.5V低電源電圧動作
- 1.22mA小自己消費電流
- 0.75µs(1V~0.1%)高速セトリング
- 4.5V/µs高速スルーレート
- 高出力電流(+65/–55mA短絡)
- 13MHz利得帯域幅
- レールツーレール入出力
- –40°C~+125°Cに指定された温度範囲
- EMIとRFIフィルタ付きの入力
アプリケーション
- マルチパラメータ患者モニタ
- 心電図(ECG)
- 化学/ガスアナライザ
- 光学モジュール
- アナログ入力モード
- プロセス解析(ph、ガス、濃度、力、湿度)
- ガス検出器
- アナログ・セキュリティ・カメラ
- マーチャントDC/DC
- パルス酸素濃度計
- DC間相互接続(長距離、海底)
- データアクイジション(DAQ)
光学モジュールでのアプリケーション
公開: 2021-08-30
| 更新済み: 2025-04-28
