特徴
- 初期精度: ±0.05%(最大)
- 温度係数: 10ppm/°C (最高)
- 出力電流: ±10mA
- 低自己消費電流: 95µA (最大)
- 広い入力電圧: 12V
- 出力1/fノイズ (0.1Hz~10Hz): 3.8µVPP/V
- 小型フットプリント、SOT-23 6ピンパッケージ
- 優れた長期安定性25ppm/1000時間
- 防衛、航空宇宙、医療アプリケーションをサポート:
- 制御されたベースライン
- 1つの組立/テストサイト
- 1つの製造サイト
- 拡張 (–55°C~125°C) 温度範囲でご用意あり
- 拡張製品のライフサイクル
- 拡張製品変更通知
- 製品のトレーサビリティ
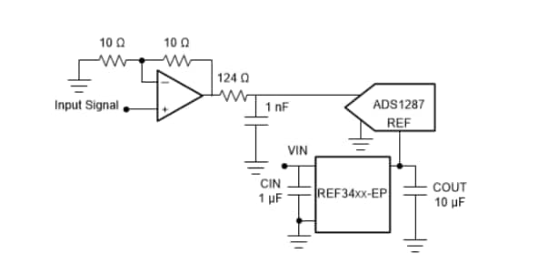
機能図
公開: 2019-04-24
| 更新済み: 2023-08-23

