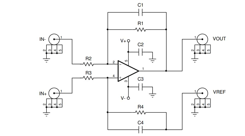
TI TLV9061DPWEVM評価モジュールにはTLV9061DPWが搭載されており、設計者は回路構成に必要な受動部品を実装できます。このTLV9061DPWEVMは、反転アンプ、非反転アンプ、差動アンプとして簡単に構成でき、設計概念を迅速に評価・検証できます。
特徴
- 評価モジュールに実装されたTLV9061DPW
- 非反転、反転、差動アンプ回路の各構成を利用可能
- 評価モジュールのシルクスクリーンに記載されているスキーム図
- SMA、テストポイント、ワイヤをはじめとする入力と出力接続用の複数のコネクタ・オプション
キット内容
- TLV9061DPWEVM 評価モジュール
- 4位置・ヘッダ・ストリップ(TS-104-G-A)
概要
回路図
公開: 2020-10-12
| 更新済み: 2024-08-30

