Texas Instruments TPS25762-Q1車載用電源供給コントローラ
Texas Instruments TPS25762-Q1車載用USB Type-C® 電源供給コントローラには、車載用シングルUSBポートアプリケーションを対象としたバックブーストコンバータが統合されています。TI TPS25762-Q1機能には、統合バックブーストコンバータが搭載されており、4つのパワースイッチ、Arm® Cortex®-M0、Type-Cケーブルプラグ搭載USBポートコントローラ、方向検出機能が搭載されています。さらに、これらのデバイスには、USBバッテリ充電仕様バージョン1.2 (BC1.2)検出、USBエンドポイントPHY、デバイス電源管理と監視回路、コネクタピン保護過電圧と短絡保護が組み込まれています。インテリジェントシステム・ポリシーマネージャは、車載用バッテリ過渡および過熱状態からシステムを保護しながら、提供されたUSB電力を最大限に高めます。
特徴
- AEC-Q100で品質評価済み、結果は以下のとおり:
- デバイス温度グレード1の–40°C~+125°Cの動作周囲温度範囲
- デバイスHBM ESD分類レベル2
- デバイスCDM ESD分類レベルC2b
- 強化されたコネクタピンESD保護
- プログラマブル電源(PPS)をサポートするUSB電源供給(PD)コントローラ
- 5.5V~18Vの広いVIN(最高40V)
- 最大65WUSB PD 出力電力をサポートする 4 つの昇降圧電源スイッチを統合
- ±20mVステップサイズで3V~21VのVBUS 出力
- ±50mA電流制限ステップサイズで0A~3AのIBUS 出力
- VBAT およびGNDへのVBUS 短絡保護
- VBUS ケーブルドループ補償
- MFi過電流保護
- 300kHz、400kHz、450kHzのスイッチング周波数
- ディザリング搭載DC/DC同期入力/出力
- USBポート構成オプション
- USB-PDポート(TPS25762-Q1)1基
- 2つのUSB-PDポート (TPS25772-Q1)
- USBに準拠
- USB Type-C電力供給Rev 3.1
- CCロジック、VCONN ソース、放電
- USBケーブル極性検出
- バッテリ充電仕様rev 1.2
- DCP:専用の充電ポート
- USB Type-C電力供給Rev 3.1
- レガシー高速充電
- 2.7V分周器-3モード
- 1.2V分周器モード
- 高電圧DCPプロトコル
- マイクロコントローラ・コアによって実現
- ファームウェア・アップデート
- 電源電圧と温度に依存する電源管理
- VBUS へのショートとVBAT 保護
- VBUS
- Px_DPとPx_DM
- Px_CC1およびPx_CC2
アプリケーション
- 車載USB充電
- 車載用マルチメディアハブ
- 車載用ヘッドユニット
- 車載用リアシート・エンターテイメント
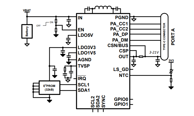
代表的なアプリケーション
ブロック図
公開: 2023-01-20
| 更新済み: 2025-01-07
