Texas Instruments TPS562242EVM評価モジュール

Texas Instruments TPS562242EVM評価モジュールは、降圧コンバータTPS562242の評価を目的とする、包括的な組み立てとテストを実施済みです。TPS562242は、シンプルで使いやすい2A同期整流降圧コンバータで、SOT563パッケージに封止済みです。TI TPS562242EVM評価モジュールは、3V~16Vの入力(公称12V)で動作し、1.05Vの出力電圧で2Aを供給します。デバイスは、フィードバックループ測定の目的で、複数のAC信号印加端子を実装しています。

特徴

  • 入力電圧範囲 3V〜16V
  • 出力電圧範囲 0.6V〜7V
  • 出力電流 最大2A
  • ECOモード
  • 高速過渡応答

レイアウト

ロケーション回路 - Texas Instruments TPS562242EVM評価モジュール

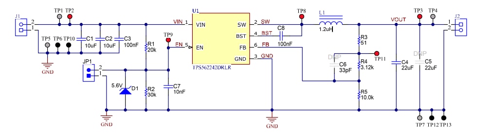
回路図

回路図 - Texas Instruments TPS562242EVM評価モジュール
公開: 2023-06-26 | 更新済み: 2023-08-21