Texas Instruments TPS56637 6A同期バックコンバータ
Texas Instruments TPS56637 6A同期バックコンバータには、統合MOSFETおよび4.5V~28Vの広い動作入力電圧範囲が備わっています。TPS56637は、12V、19V、24Vパワーバスレールから給電されるシステムに最適です。デバイスは、0.6V~13Vの間の出力電圧で最大6Aまでの連続出力電流に対応しています。TPS56637には、DCAP3™制御モードが採用されており、高速過渡応答、優れたラインと負荷安定化を実現しており、外部補償は不要、POSCAPおよびMLCCといった低等価直列抵抗(ESR)出力コンデンサに対応しています。TPS56637には、MODEピンの構成を介して軽負荷状態での選択できるように、FCCMおよびEco-Mode™の両方の動作モードがあります。Eco-mode™は、高負荷での高い効率性を達成します。FCCMを選択し、厳しい出力電圧リップル要件に対応できます。TPS56637は、完全な非ラッチOV(過電圧)、UV(低電圧)、OC(過電流)、OT(温度過昇)、UVLO(低電圧ロックアウト)保護を実現しており、パワーグッド表示灯と出力放電機能が組み合わされています。
TPS56637は、10ピン3.0mm x 3.0mm HotRod™ QFNパッケージでご用意があり、接合部温度は-40°C~+150°Cに指定されています。
特徴
- 4.5V~28V入力電圧範囲
- 0.6V~13V出力電圧範囲
- 6A最大連続出力電流
- 統合26mΩおよび12mΩ MOSFET
- 0.6V ±1%リファレンス電圧
- 高速過渡応答用D-CAP3™制御モード
- MODEピンを介した軽負荷動を目的に、Eco-mode™およびFCCM(強制連続導通モード)を選択可
- 内部2msソフトスタート
- 内蔵出力放電機能
- 500kHzのスイッチング周波数
- 出力電圧を監視するパワーグッド表示灯
- サイクル毎の過電流制限
- UV、OV、OT、UVLOの非ラッチ保護
- –40°C~+150°C動作接合部温度
- 小型10ピン3.0mm × 3.0mm HotRod™ QFNパッケージ
- カスタム設計を作成するためにWEBENCH®パワーデザイナで利用可
アプリケーション
- 多機能プリンタ、ストレージなどの企業向けシステム
- TV、スピーカ、セットトップボックス、ポータブル電子機器などのパーソナルエレクトロニクス
- 電子販売時点管理、工場オートメーション、制御、モータドライブといった工業アプリケーション
- 12V、19V、24V電力バスを対象とした汎用製品
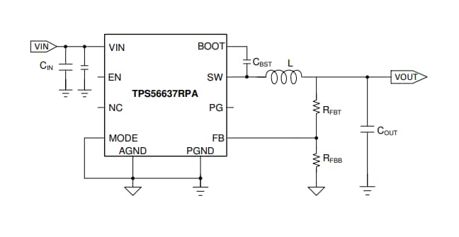
簡略図
公開: 2019-11-25
| 更新済み: 2024-03-27
