Texas Instruments TPS63025xシングルインダクタ昇降圧コンバータ
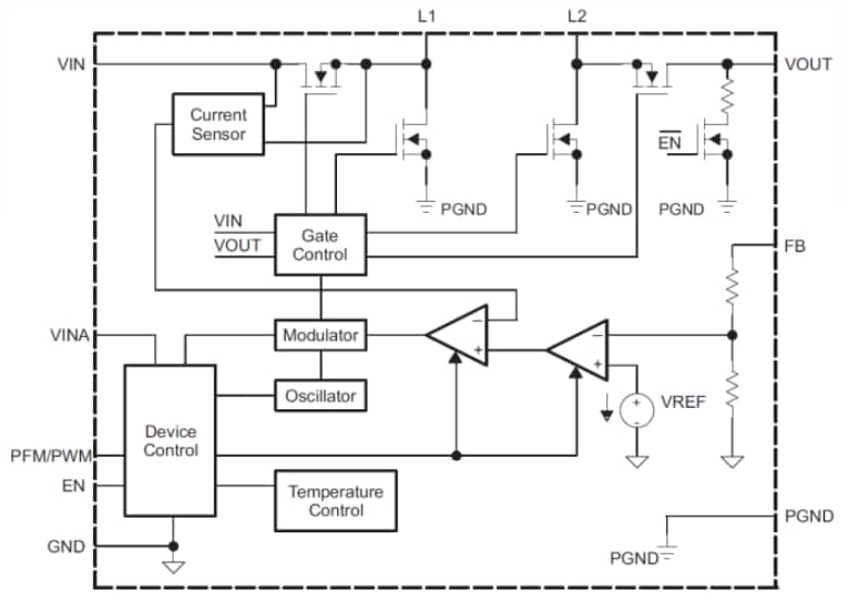
Texas Instruments TPS63025xシングルインダクタ昇降圧コンバータは、入力電圧が出力電圧よりも高い/低いアプリケーションに適した高効率、低零入力電流のコンバータです。出力電流は昇圧モードでは2Aまで上昇し、降圧モードでは4Aまで上昇します。スイッチの最大平均電流は、標準値が4Aに制限されています。TPS63025xは、バックモードとブーストモードを自動的に切り替えて、入力電圧範囲全体に対して出力電圧を調整します。この昇降圧コンバータは、同期整流を使用して最高の効率を達成する固定周波数パルス幅変調(PWM)コントローラに基づいています。低負荷電流時には省エネモードに移行して、高い効率を維持します。特徴
- Real Buck or Boost operation with an automatic and seamless transition between Buck and Boost operation
- 2.3V to 5.5V input voltage range
- 2A continuous output current: VIN≥ 2.5V, VOUT=3.3V
- Adjustable and fixed output voltage
- Efficiency up to 95% in Buck or Boost mode and up to 97% when VIN=VOUT
- 2.5MHz typical switching frequency
- 35µA operating Quiescent current
- Integrated soft start
- Power save mode
- True shutdown function
- Output capacitor discharge function
- Over-Temperature Protection (OTP) and Over-Current Protection (OCP)
- Wide capacitance selection
アプリケーション
- Cellular phones
- Smartphones
- Tablets PC
- PC and smartphone accessories
- Point of Load (PoL) regulation
- Battery powered applications
公開: 2015-03-06
| 更新済み: 2022-03-11
