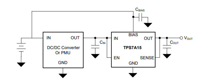
デバイスの一次電力経路はINピンを介しており、出力電圧以上で最低50mVまでの電源に接続できます。すべての電気的特性(優れた出力電圧公差、過渡応答、PSRRを含む)は、出力電圧よりも100mV高い入力電圧に指定されており、高い実用的な効率を生み出します。TPS7A15は、さらに高くなった外部から供給されるLDOの内部回路に電力を供給するVBIASレールを使用することで、非常に低い入力電圧に対応しています。
TPS7A15は、無効になると出力をすぐに放電できるようにアクティブ・プル-ダウン回路を備えており、既知の起動状態を実現します。
TPS7A15は、実装スペースが限られているアプリケーションを対象に設計された超小型0.71mm × 1.0mm、6バンプDSBGAパッケージでご用意があります。
特徴
- 0.7V~2.2Vの超低入力電圧範囲
- 高効率:
- 400mAで80mV(最大)ドロップアウト
- VIN = VOUT + 100mVに指定
- 10μsで1mA 250mAのI負荷を対象とした20mVでの優れた負荷過渡応答
- 精度+1%、–1.1%(負荷、線、温度)
- 84dB @ 1kHz高PSRR
- 0.5V~2.05V(25mVステップ)の固定出力電圧で利用可能
- 2.2V~5.5V VBIAS範囲
- 6ピン、1mm x 0.71mm DSBGAパッケージ
- アクティブ出力放電
アプリケーション
- カメラモジュール
- ワイヤレスヘッドフォンとイヤホン
- スマートウォッチ、フィットネス・トラッカ
- スマートフォンとタブレット
- 携帯用医療機器
- ソリッドステートドライブ(SSD)
標準アプリケーション回路
ブロック図
公開: 2022-08-01
| 更新済み: 2023-08-07

