Texas Instruments UCC256303 LLC共振コントローラ
Texas Instruments UCC256303 LLC共振コントローラには、統合高電圧ゲートドライバが付属しています。このデバイスは、PFC段とペアになるように設計されており、最小限の外付け部品を使用して完全な電源システムを実現しています。得られる電力システムは、独立したスタンバイ電力変換器を必要とせずに待機電力に対する最も厳しい要件を満たすように設計されており、 PFC段を常に稼働させることができます。UCC256303には、LLCコンバータの動作を良好に制御し堅牢にするように設計された、さまざまな機能が搭載されています。LLCデザイナの負担を軽減し、主流のアプリケーションでのLLCトポロジの効率的な利点の活用を目的としています。UCC256303にはハイブリッドヒステリシス制御が採用されており、ベストインクラスのラインおよび負荷過渡応答を実現しています。制御労力は、1サイクルにおける平均入力電流にほぼ線形的に比例します。この制御によって、オープンループ伝達関数は、非常に簡単に補償できるようにする一次システムです。このシステムは、適切な周波数補償で常時安定しています。The UCC256303 includes a range of features designed to make LLC converter operation well controlled and robust. This device aims to unburden the LLC designer and allow mainstream applications to benefit from the efficiency advantages of the LLC topology. The UCC256303 uses a hybrid hysteretic control to provide best-in-class line and load transient response. The control effort is approximately linearly proportional to the average input current in one cycle. This control makes the open-loop transfer function the first-order system so that it’s very easy to compensate. The system is always stable with proper frequency compensation.
特徴
- Hybrid Hysteretic Control (HHC)
- Best-in-class transient response
- Easy compensation design
- Optimized low power features enable 75mW standby power design with PFC on
- Advanced burst mode optocoupler low power operation
- Helps enable compliance with CoC Tier II standard
- Fast exit from burst mode
- Improved capacitive region avoidance scheme
- Adaptive dead-time
- Internal high-side gate drivers (0.6A and 1.2A capability)
- Robust soft start with no hard switching
- Over temperature, output over-voltage, input over and under-voltage protection with three levels of over current protections
- 35kHz to 1MHz Wide operating frequency range
- LLC Resonant controller in SOIC16 with high voltage clearance
- External bias required
アプリケーション
- Digital TV SMPS
- AC-DC Adapter
- Gaming
- Desktop PC
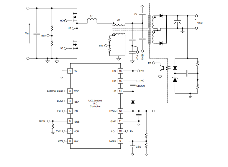
Simplified Schematic
公開: 2017-11-01
| 更新済み: 2023-11-16
