Texas Instruments UCC27511高速、ローサイド高速 ゲートドライバ
Texas InstrumentsUCC27511高速ローサイドゲートドライバは、MOSFETおよびIGBT電力スイッチを効果的に駆動できます。TIUCC27511は、シュートスルー電流を本質的に最小限に抑える設計を使用しており、高いピーク電流パルスを容量性負荷にソースおよびシンクして、レール・ツー・レールドライブ能力と非常に小さな伝搬遅延(通常13ns) を提供します。UCC27511は4Aソース、8Aシンクの (非対称ドライブ) ピーク駆動電流機能を提供します。非対称なドライブにおける強力なシンク機能が、寄生的なミラーターンオン効果に対してブーストされます。この高速TI・低圧側ゲートドライバ は、4.5V ~18Vの広いVDD が範囲が備わっており、-40°C ~ 140°Cという広い温度範囲で動作します。この製品は、スイッチモード電源、DC/DC コンバータなどに最適です。特徴
- NPNおよびPNPディスクリートのソリューション優れた置換品を提供する低コストのゲートドライバーデバイス
- 4A ピークソース、8A ピーク シンク非対称ドライブ
- 強力なシンク電流によって、ミラーのターンオンに対する耐性が強化されています。
- 分割出力構成(簡単かつ独立したターンオンおよびターンオフ速度の調節が可能)
- 高速伝搬遅延(標準13ns)
- 高速起動/制止時間(標準9nsおよび7ns)
- 電源範囲 単電源4.5V~18V
- VDD UVLO 中に出力をローに維持(電力投入・電力停止時の誤作動無しの動作を保証)
- TTL およびCMOS互換の入力論理しきい値 (電源電圧に依存しない)
- 高ノイズ耐性のためのヒステリシス論理閾値
- デュアル入力設計(反転(INピン)または非反転(IN +ピン)の 選択)ドライバ構成
- 未使用の入力ピンを機能の有効化または無効化に使用可能
- 入力 ピンがフローティング状態にある時に低出力を維持
- VDDピンバイアス電源電圧に制限されない入力ピン最大電圧
- 動作温度範囲: -40°C~ 140°Cの
アプリケーション
- スイッチモード電源
- DC/DCコンバータ
- デジタル電力 コントローラ用のコンパニオンゲート ドライバデバイス
- ソーラー電力、モーター制御、UPS
- 新興ゲートワイドバンドギャップ電力デバイス(GaNなど)を対象としたドライバ
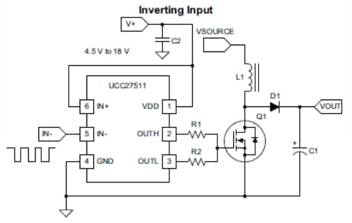
機能ブロック図
TIリファレンス設計ライブラリ
公開: 2012-04-25
| 更新済み: 2022-03-11
