TI UCC2773x/-Q1は、入力部の大きな負電圧耐性、高いdV/dt耐性、スイッチノード(HS)における広い負電圧過渡安全動作領域(NTSOA)、およびインターロックなど、優れたノイズおよび過渡耐性を備えた堅牢な駆動を実現します。このドライバは10V〜21Vの幅広いバイアス電源入力電圧を受け入れ、VDD およびHBバイアス電源ピンの両方にUVLO保護を提供します。UCC2773x/-Q1は様々なパッケージで提供され、-40°C〜+150°Cの温度範囲で動作します。
TI UCC2773x-Q1 ハーフブリッジ ゲートドライバは車載アプリケーション向けにAEC-Q100認定済みです。
特徴
- 車載アプリケーション向けにAEC-Q100認定済み
- デバイス温度グレード1
- 独立した入力を備えたハイサイド、ローサイド構成
- 最大ブートストラップ電圧:+700V(HBピン)
- ピーク出力電流:シンク 4A、ソース 3.5A
- 伝搬遅延:32ns(代表値)
- HO/LO間の伝搬遅延整合:最大で6ns以内
- VDD バイアス電源範囲:10V〜21V
- -6Vに対応可能な入力ピン
- ブートストラップ動作用に設計されたフローティングチャネル、HSピンで最大200V/nsのコモンモード過渡耐性
- 入力インターロック機能(UCC2773x-Q1)
- 両チャネルに8Vの不足電圧ロックアウト(UVLO)を内蔵
- SOIC 14ピンパッケージ、SOIC 8ピンパッケージ
アプリケーション
- オフラインACおよびDC電源のハーフブリッジおよびフルブリッジコンバータ
- EV/HEVのOBCおよびDC/DCコンバータ、補助インバータ
- 大型家電および白物家電のPFCおよびモータドライブ
- マクロBTS電源、反転昇降圧
- サーバ、テレコム、IT、および産業インフラ用の高密度スイッチング電源
- バッテリエネルギー貯蔵システム(BESS)、DC/DCおよびDC/ACコンバータ
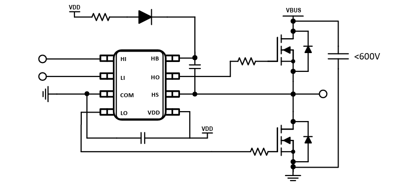
簡略図 - Dパッケージ8ピン
簡略図 - Dパッケージ14ピン
Datasheets
公開: 2026-01-22
| 更新済み: 2026-02-04

