Wolfspeed CGD15SG00D2ゲートドライバ・ボード
Wolfspeed/Cree CGD15SG00D2ゲートドライバボードは、Wolfspeed/Creeの第3世代(C3M™)SiC MOSFETを評価するように設計されています。このCGD15SG00D2ドライバボードは、沿面強化溝、2W絶縁電源、コモンモードインダクタ、5000VAC絶縁定格オプトカプラ、9mm沿面強化スロットが特徴です。沿面強化溝は、PCBのロジック側とパワー側の間に存在します。このCGD15SG00D2ボードには、別のターンオン/ターンオフレジスタで簡単に最適化できるターンオンおよびターンオフ信号が備わっています。ロジック電源入力側のコモンモードインダクタによって、高い電磁干渉(EMI)耐性が実現しています。特徴
- 第3世代(C3M™)SiC MOSFETをサポート
- 9mmの沿面強化スロット
- 溝強化沿面距離
- 5000VAC絶縁定格オプトカプラ
- 2W絶縁電源
- コモンモードインダクタ
- ゲート信号の最適化を目的としたゲートのターンオンとゲートのターンオフ抵抗を分離
CGD15SG00D2ゲートドライバボードのブロック図
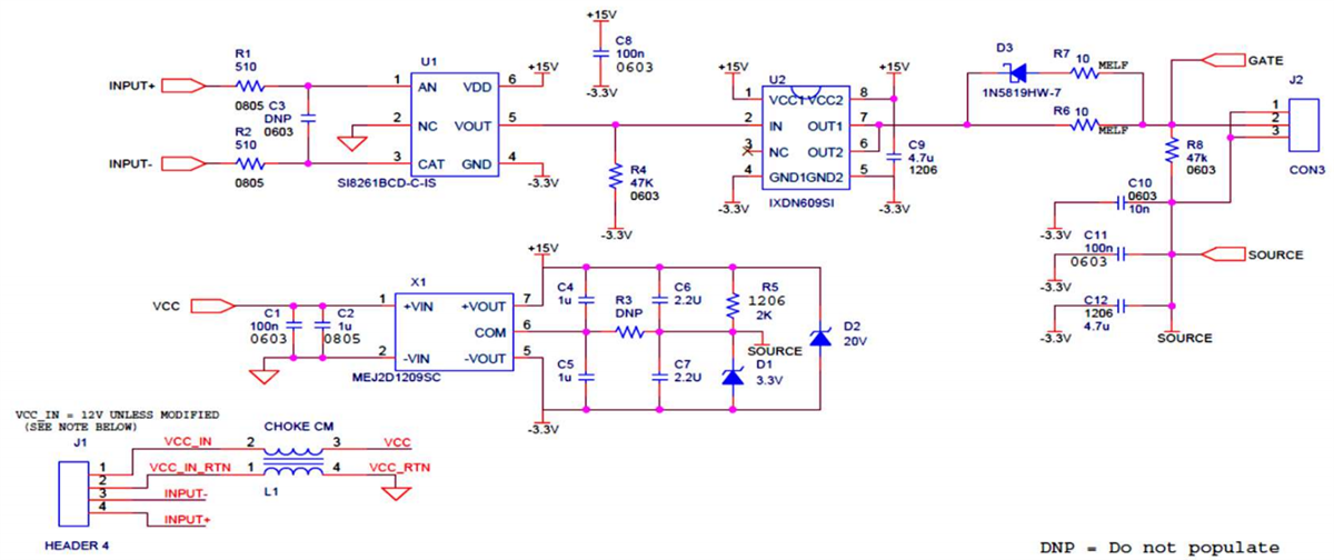
CGD15SG00D2ゲートドライバボードの概略図
公開: 2018-04-05
| 更新済み: 2025-01-16
