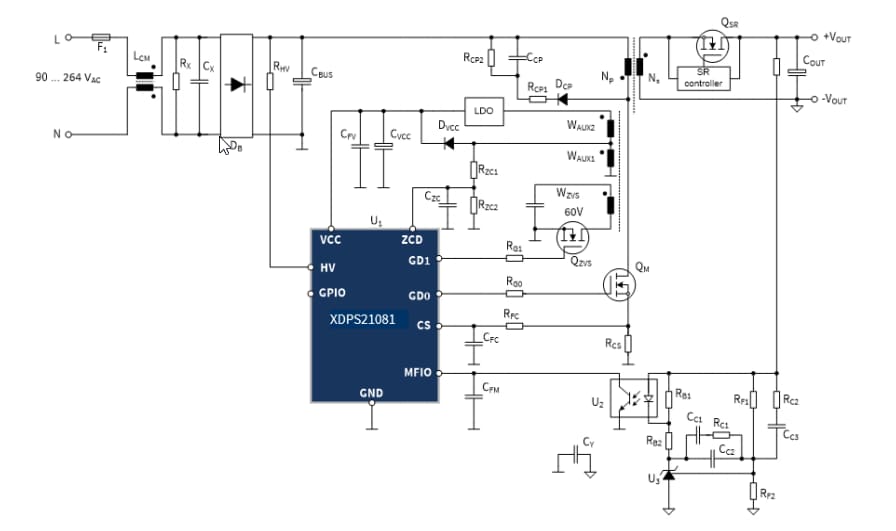
Infineon REF_XDPS21081_65W1 USB-PD SMPSリファレンス設計は、65W USB-PD type Cの充電器で、90VAC〜264VACのユニバーサル入力電圧範囲を備えています。この設計は、5V/3A、9V/3A、12V/3A、15V/3A、20V/3.25Aの出力に対応しています。
特徴
- ユニバーサル入力電圧範囲: 90~264VAC
- 93%以上のピーク効率が備わった最大65Wの連続電力
- 固定出力: 5V/3A、9V/3A、12V/3A、15V/3A、20V/3.25A
- EU CoC Tier 2およびDoE Energy Star Level VI平均効率と無負荷入力電力要件に適合
アプリケーション
- USB-PD
- 充電
- 民生品
- 電源
- SMPS
コンポーネントのリスト
•強制疑似共振ZVSフライバックコントローラ(XDPS21081)
•600V CoolMOS™ C7パワートランジスタ(IPL60R185C7)
•OptiMOS™小信号トランジスタ(BSL606SN)
•OptiMOS™ 5 100Vパワートランジスタ(BSC0802LS)
•OptiMOS™ PDパワートランジスタ(BSZ0905PNS)
その他のリソース
簡素化されたデモ回路
PCBレイアウト
公開: 2021-05-24
| 更新済み: 2022-03-15

