![]() |
||
|
ブラシレスDCモーター・ソリューション
|
||
Texas Instruments・ウイニング・ソリューション
|
|
複数のBLDCモーターアプリケーション用にプログラム可能なプロセス、および100V MOSFETドライバにより、高トルク・モーターの高度な制御を実現する、ブラシレスDCモーター・ドライブ・ソリューションをご覧ください。このTIウィニング・ソリューションは、以下で構成されています。 LM5101BMA - 100V MOSFETドライバ 追加リソース: TI モーター・ソリューション・ガイド ソリューションの主な特徴
|
色付きのブロックをクリックしてください |
|
| |
|
LM5101BMA
LM5101BMA - 100V MOSFETドライバ
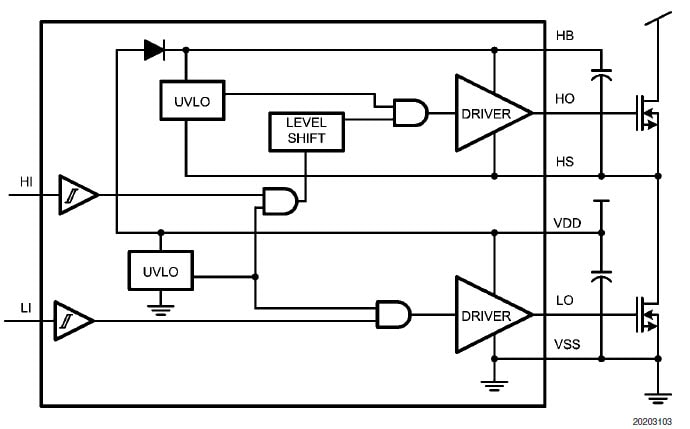
LM5100A/B/CおよびLM5101A/B/C高電圧ゲート・ドライバは、同期降圧またはハーフブリッジ構成において、ハイサイドとローサイドの両方のNチャネルMOSFETを駆動するように設計されています。フローティング・ハイサイド・ドライバは、電源電圧100V以下で動作可能です。「A」タイプは、ゲート・ドライブの3Aをすべて提供し、「B」および「C」タイプはそれぞれ2Aと1Aを提供します。出力はCMOS入力しきい値(LM5100A/B/C)またはTTL入力しきい値(LM5101A/B/C)で独立的に制御されています。統合高電圧ダイオードは、ハイサイド・ゲート・ドライブのブートストラップ・コンデンサへの充電用に内蔵されています。堅牢なレベル・シフタは、消費電力を抑えながら高速で動作し、制御ロジックからハイサイド・ゲート・ドライバへのクリーンなレベル遷移を実現します。
|
図は参考のみ。その他の ピン/パッケージの組合せもあります。 追加リソース
|
簡略ブロック図![]() |
|
LM3S8971
LM3S8971 - Stellaris® 統合モータ制御/ドライバ
Stellaris® LM3S8971 マイクロコントローラは、ARM® Cortex™-M3 コントローラ・コアをベースに、256kBフラッシュと64kB SRAMを搭載し、最大50MHzで動作します。またLM3S8971は、10/100イーサネットMAC/PHY、CANコントローラ、SSI / SPIコントローラ、UARTによるリアルタイムの産業用接続も搭載しています。LM3S8971マイクロコントローラは、6つのデッドバンド付きモーション制御PWM出力、正確な位置監視用の直交エンコーダ入力、低遅延シャットダウン用のフォルト保護入力など、高度なモーション・コントロール機能も搭載しています。さらに、1アナログ・コンパレータ、8チャネルの高精度10ビット・アナログ・デジタル変換などのインテリジェントなアナログ機能も搭載し、1秒当たり100万回のサンプリング能力を備えています。
|
図は参考のみ。その他の
追加リソースピン/パッケージの組合せもあります。
|
機能図![]() |
AMC1200
AMC1200 - 絶縁アンプ
AMC1200は、磁気干渉に対して高い耐性がある二酸化ケイ素(SiO2)の絶縁膜で出力を入力回路から分離した精密絶縁アンプです。この絶縁膜は、UL1577およびIEC60747-5-2に準拠して、最大4000 VPEAKのガルバニック絶縁の認証を受けています。このデバイスは絶縁型電源と併用することで、コモンモード高電圧ラインのノイズ電流がシステム・ローカルグラウンドに混入したり、感度の高い回路への干渉や損傷を防止します。
AMC1200の入力は、シャント抵抗やその他の低電圧レベル信号ソースへの直接接続用に最適化されています。優れた性能により、正確な電流制御をサポートし、システムレベルの省電力、特にモーター制御アプリケーションでのトルク・リップル低下を実現します。
特徴
|
アプリケーション
![]() |
機能図![]() |
|
DRV8312
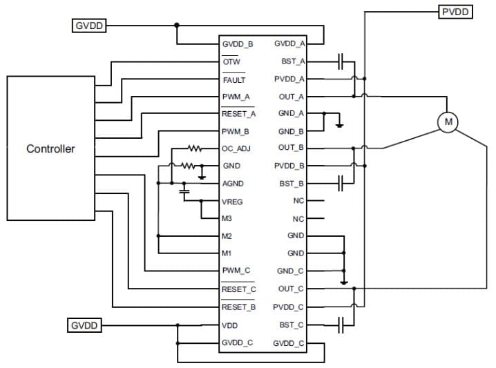
DRV8312 - 三相ブラシレスDCモーター・ドライバ
DRV8312/32は、高度な保護システムを備えた高性能の統合型三相モーター・ドライバです。パワーMOSFETのRDS(on)が低く、インテリジェント・ゲート駆動設計を採用しているので、効率の最大97%アップが可能で、小型の電源とヒートシンクを使用できるようになるため、エネルギー効率の良いアプリケーションの有望な候補となります。
DRV8312/32は、GVDDおよびVDD用12V電源、PVDD用50V電源の2つの電源を必要とします。DRV8312/32は、正確な制御と高効率を維持しながら、最大500kHzのスイッチング周波数で動作することができます。また、革新的な保護システムを持ち、システムを損傷する可能性のある様々な障害条件からデバイスを守ります。
特徴
|
アプリケーション
![]() |
アプリケーション概略図![]() |
|











